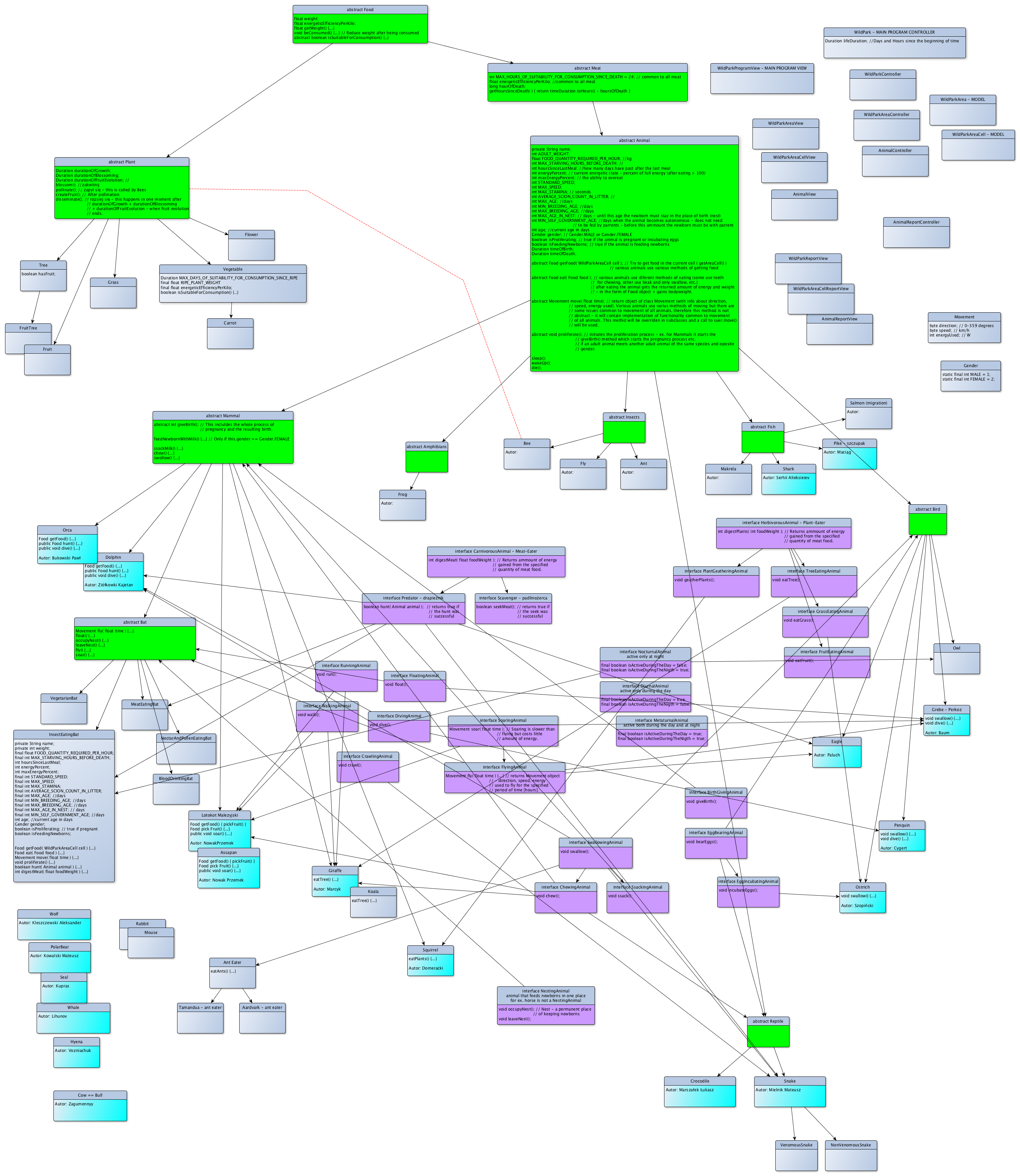
Schemat Interfejsów, klas abstrakcyjnych i klas
Elementy FIOLETOWE - interfejsy
Elementy ZIELONE - klasy abstrakcyjne
Elementy SZARE i BŁĘKITNE - klasy nieabstrakcyjne - SZARE, bez przydzielonego wykonawcy, BŁĘKITNE - już "zajęte"
Powiększ ten obraz Schematu ogólnego, aby obejrzeć nazwy poszczegónych klas oraz odczytać deklaracje metod. Pamiętaj, aby w swojej klasie definiującej zwierzęta danego gatunku zaimplementować wszystkie metody, które są zadeklarowane w interfejsach implementowanych przez klasę twojego zwierza. Dla ułatwienia dostępna jest lista wszystkich interfejsów: Interfejsy i klasy abstrakcyjne w systemie WildPark - LISTA.
Schemat ogólny:
Aby otworzyć schemat w pełnym rozmiarze w osobnej karcie, kliknij tutaj: _img/WildPark_Class_and_Interface_Dependancies.png

Schemat szczegółowy jest dostępny w serwisie GenMyModel - tutaj:
https://www.genmymodel.com/class-diagram-online